Four core Azure load‑balancing services
-
Application Gateway
A Layer 7 (HTTP/HTTPS) load balancer that operates at the application layer. Supports internal and public deployments, SSL/TLS offloading (termination) with optional re-encryption to backends, Web Application Firewall (WAF) protection, path-based routing, cookie affinity, and autoscaling. Application Gateway is regional and is designed for advanced application-level routing and security. -
Front Door
A global Layer 7 load-balancing and application acceleration service built on Microsoft’s global edge network. Features global HTTP/HTTPS load balancing, TLS termination at the edge, URL-based routing, caching and site acceleration (dynamic site acceleration), and intelligent routing (latency/proximity). Ideal for globally distributed, performance-sensitive web applications. -
Azure Load Balancer
A Layer 4 (TCP/UDP) load balancer offering ultra-low latency and high throughput. Supports internal and public endpoints and is best for non-HTTP workloads (SQL, RDP, gaming, custom TCP/UDP services). Available in Basic and Standard SKUs; Standard is recommended for production due to predictable performance and zone-redundant options. -
Traffic Manager
A DNS-based traffic routing service that responds to DNS queries and directs clients to endpoints using routing methods such as priority, performance, weighted, geographic, multi-value, and subnet. Because it is DNS-based, Traffic Manager does not proxy or terminate traffic (no TLS offload, no WAF). Commonly used for global distribution, geo-failover, and region-based routing.

Quick comparison table
| Service | OSI Layer | Scope | Best for / Use cases | Key capabilities |
|---|---|---|---|---|
| Application Gateway | 7 (HTTP/HTTPS) | Regional | Internet-facing web apps needing WAF, path-based routing | WAF, TLS offload/re-encrypt, cookie affinity, autoscale |
| Front Door | 7 (HTTP/HTTPS) | Global | Globally-distributed, latency-sensitive web apps | Edge TLS termination, DSA, caching, global routing |
| Azure Load Balancer | 4 (TCP/UDP) | Regional (can be deployed per region) | Non-HTTP workloads and internal services | Low latency, high throughput, public/internal endpoints |
| Traffic Manager | DNS-based | Global | DNS failover, geo-routing, multi-region preference | DNS routing methods (performance, priority, geographic) — no proxying |
How Traffic Manager works
Traffic Manager directs clients by responding to DNS queries and selecting the most appropriate endpoint based on the chosen routing method. Because it only manipulates DNS responses, it does not proxy traffic, perform TLS termination, or provide WAF capabilities. Use Traffic Manager for DNS-level failover and geolocation routing where client-side DNS behavior is acceptable.Decision checklist — map requirements to service selection
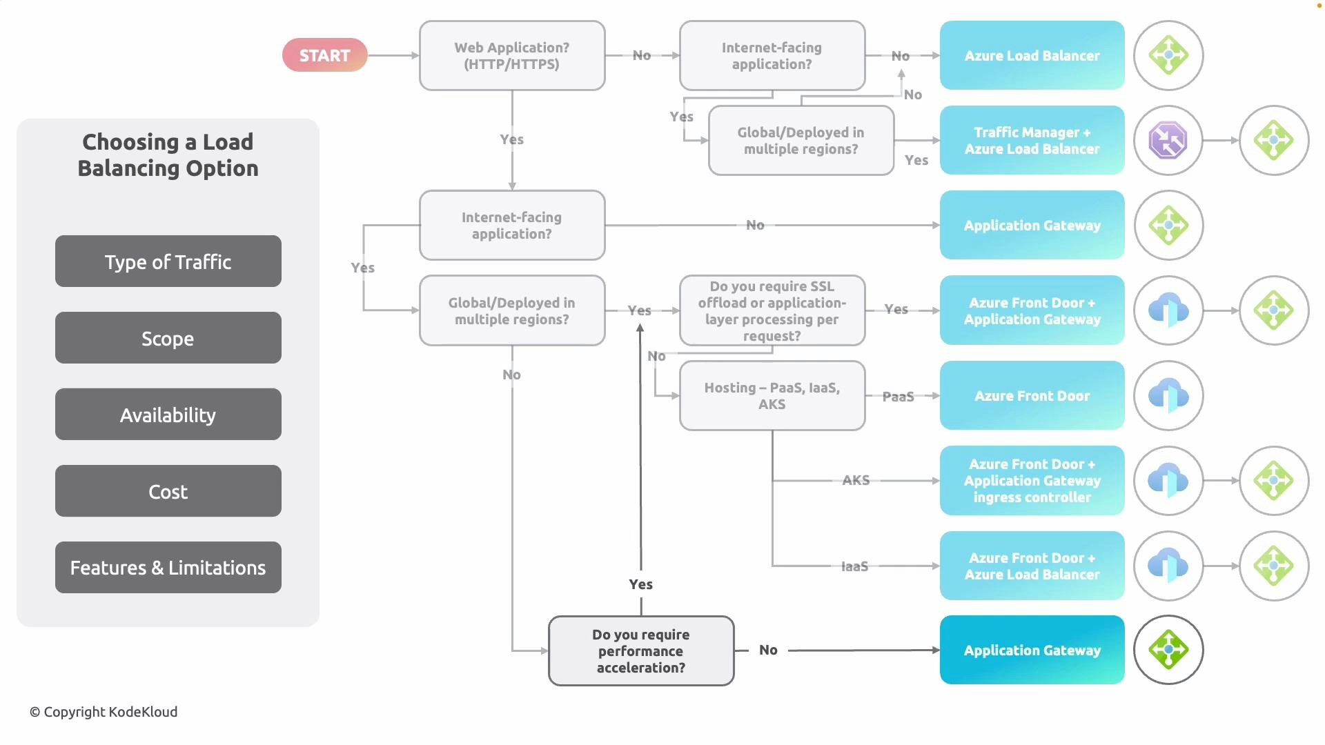
Consider these decision points when choosing a load balancing solution:- Traffic type: HTTP/HTTPS (web) vs non‑HTTP (TCP/UDP).
- Scope: Regional vs global distribution.
- Application requirements: Need for WAF, TLS offload, path-based routing, session affinity, or application-layer inspection?
- Availability: Zone redundancy, RTO expectations, and how failover should work (DNS vs proxy).
- Performance and acceleration: Need for edge caching, dynamic site acceleration (DSA), or global low‑latency routing?
- Deployment model: PaaS (App Services), IaaS (VMs), or containerized (AKS).
- Cost and operational trade‑offs: Pricing model, features required, and operational complexity.
-
Single-region, internet-facing web app:
Application Gateway is appropriate when you require regional WAF, path-based routing, and granular application-layer control. -
Multi-region / global web app:
- Front Door as global entry point: Use Front Door when you need global HTTP/HTTPS load balancing, edge TLS termination, caching, and latency-based routing.
- Front Door + Application Gateway: Front Door handles global routing/acceleration and routes traffic to Application Gateway instances in each region when you need regional WAF and deep application-layer processing.
- Front Door + Load Balancer: For IaaS/VM backends, Front Door can be used in front of regional Azure Load Balancers that distribute traffic to VM pools.
- Traffic Manager in front of regional services: Use Traffic Manager for DNS-based failover and geolocation routing (no proxying).

Common combination patterns
- Front Door + Application Gateway: Front Door provides global edge routing, TLS termination at the edge, and caching. Application Gateway in each region provides regional WAF and application-layer routing.
- Front Door + Load Balancer: Ideal for IaaS/VM backends where Front Door offers global entry and regional Azure Load Balancers distribute traffic to VM pools.
- Traffic Manager + Load Balancer/Application Gateway: DNS-based failover and geo-routing directing clients to regional load‑balancing stacks without proxying.
Remember: Traffic Manager is DNS-based and only influences DNS resolution; it does not proxy traffic, cannot perform TLS termination, and relies on client DNS caching behavior. For edge-based TLS offload and application acceleration, use Front Door.
Next steps
Use the flowchart and the decision checklist above to map your application requirements to the right Azure load‑balancing service or combination. Next, we will dive deeper into Application Gateway — configuration options, WAF policies, and a regional deployment example.Links and references
- Azure Application Gateway documentation: https://learn.microsoft.com/azure/application-gateway/
- Azure Front Door documentation: https://learn.microsoft.com/azure/frontdoor/
- Azure Load Balancer documentation: https://learn.microsoft.com/azure/load-balancer/
- Azure Traffic Manager documentation: https://learn.microsoft.com/azure/traffic-manager/
- Azure Kubernetes Service (AKS) course: https://learn.kodekloud.com/user/courses/azure-kubernetes-service